|

Это конструкция самодельного контроллера указателей поворота, предназначенных для мотоциклов, скутеров, квадроциклов и другой мототехники с 12 В электропроводкой. Вместо ламп накаливания 12 В / 10 Вт тут светят светодиоды. В фаре использовалось 10 белых светодиодов smd и несколько электронных элементов. Все поместилось в корпусе указателя поворота на небольшой плате. На светодиоды поставили желтый фильтр, что дало эффект равномерного свечения. Дополнительно универсальным силиконом загерметизированы отверстие для проводов, соединение двух частей крышки и резьба зажимной втулки. После сборки и соединения крышки болтами, отверстия для болтов тоже надо обработать этим силиконом.
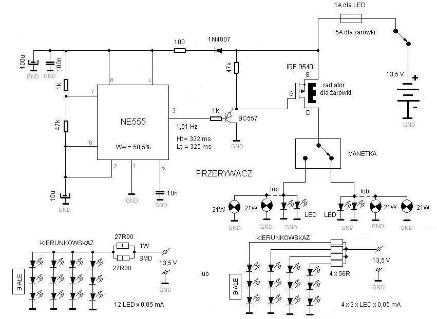
Схема генератора поворотного сигнала

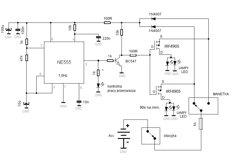
Второй вариант схемы прерывателя ламп

Сам прерыватель включает в себя защиту по току, генератор импульсов, управление генератором и полупроводниковый исполнительный элемент. В нем естественно нет механических элементов типа реле. Максимальная нагрузка по току составляет 1 А при стандартном напряжении 13,5 - 14,5 В (напряжение от генератора). При потреблении большого тока срабатывает защита по току. Случайная смена полярности при подключении не повредит системе. В режиме покоя прерыватель не потребляет тока совсем. Включение указателей поворота выполняет прерыватель. Сразу после включения поворотников, они горят. Потом мигают с частотой 2 Гц, то есть 120 раз в минуту.


Макет прерывателя собран на небольшой макетной плате, универсальной, окрашен лаком и всунут в термоусадочную пленку. Всё размещено в корпусе из пластмассы. Кроме того, силикон для гашения механических колебаний. Крепление прерывателя выполнено с помощью хомута, а соединение проводов - пайкой.
Схема подключения ламп к проводке

Этот прерыватель работает с лампами накаливания с суммарным током 0,8 А. С другими LED указателями поворота нормальная работа гарантируется только при минимальном токе 0,25 А для двух LED ламп.


Это должен знать каждый владелец авто:
Предохранители Тойота
В настоящем материале приводятся схемы и расшифровка блоков предохранителей для различных моделей автомобилей Тойота - Toyota Supra, Toyota Avens...
|
Внутрисалонная антенна
Как правильно установить внутрисалонную антенну - подробное описание процесса установки внутри салонной антенны самостоятельно. Нет необходимости напо...
|
Предохранители Рено
Большинство цепей питания электрооборудования автомобилей марки Рено (различных моделей и модификаций) защищено предохранителями. Фары, электрические двига...
|
|