Электросхемы для автомобиля SAAB. Все схемы с высокой чёткостью и на русском языке - кликните на картинку для увеличения размера. Показаны схемы таких модулей, как Автоматическая регулировка наклона ксеноновых Фар, Противоугонная сигнализация, Зеркало с автоматическим затемнением, обогрев заднего стекла и наружных зеркал, Освещение багажного отделения и другие узлы. Электросхемы двигателя SAAB различных модификаций смотрите тут.
Система заряда батареи. Насос SAI. Система запуска с иммобилизатором двигателя

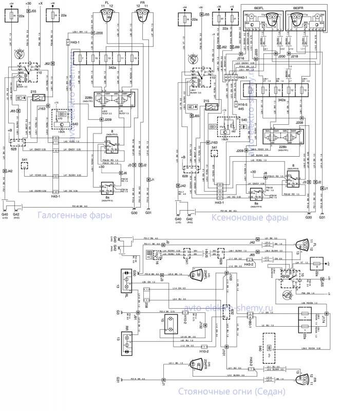
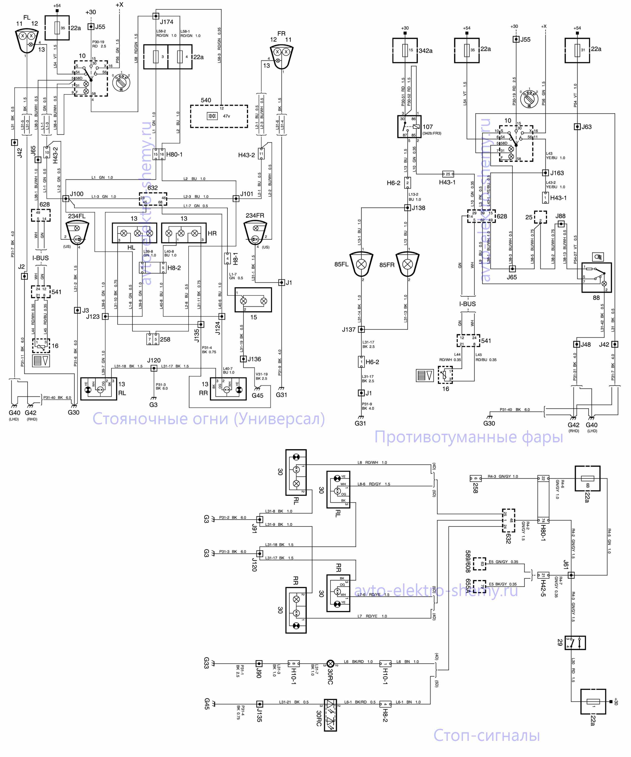
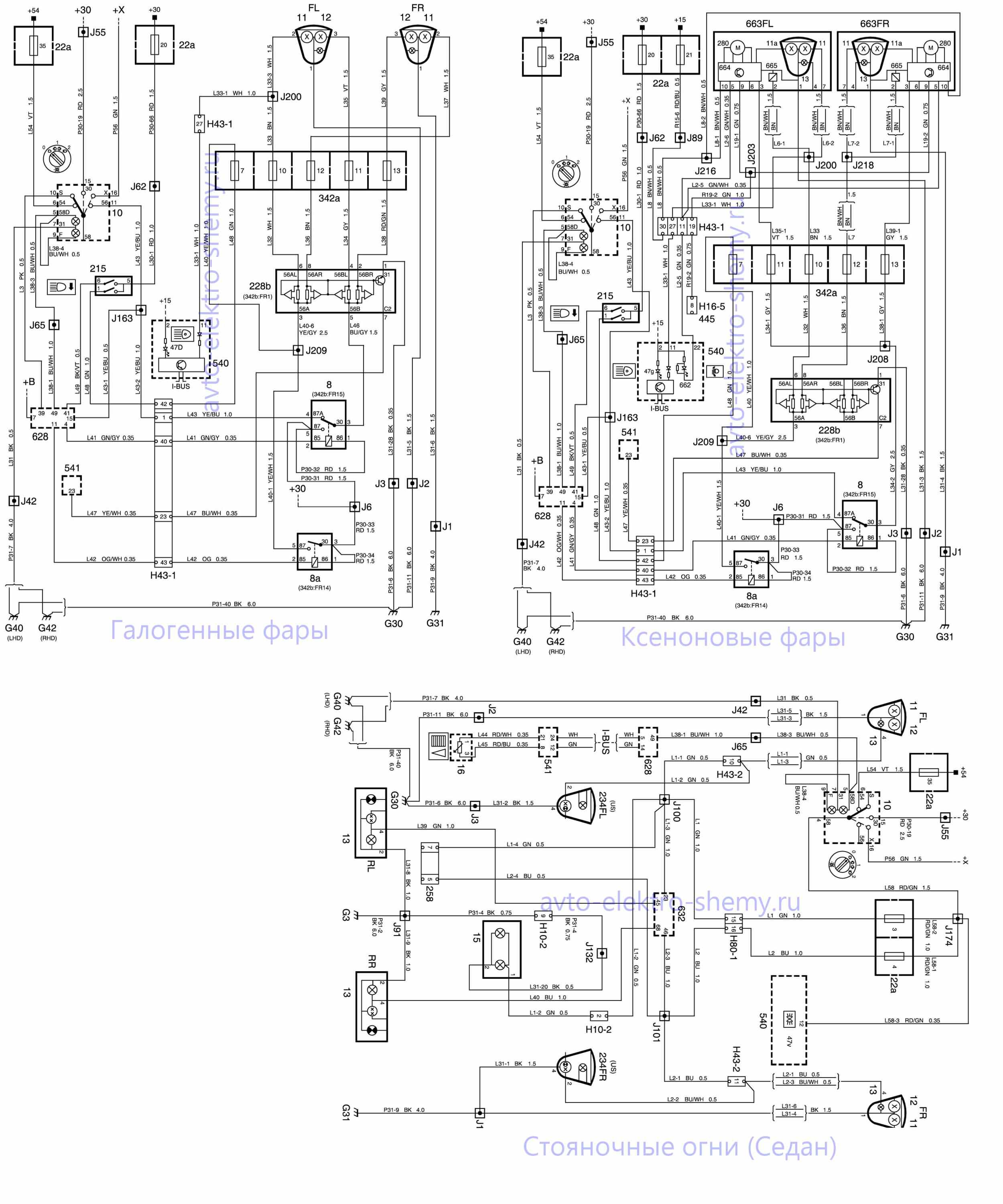
Галогенные Фары. Стояночные огни (Седан). Ксеноновые Фары SAAB

Противотуманные Фары. Стояночные огни (Универсал). Стоп-сигналы SAAB

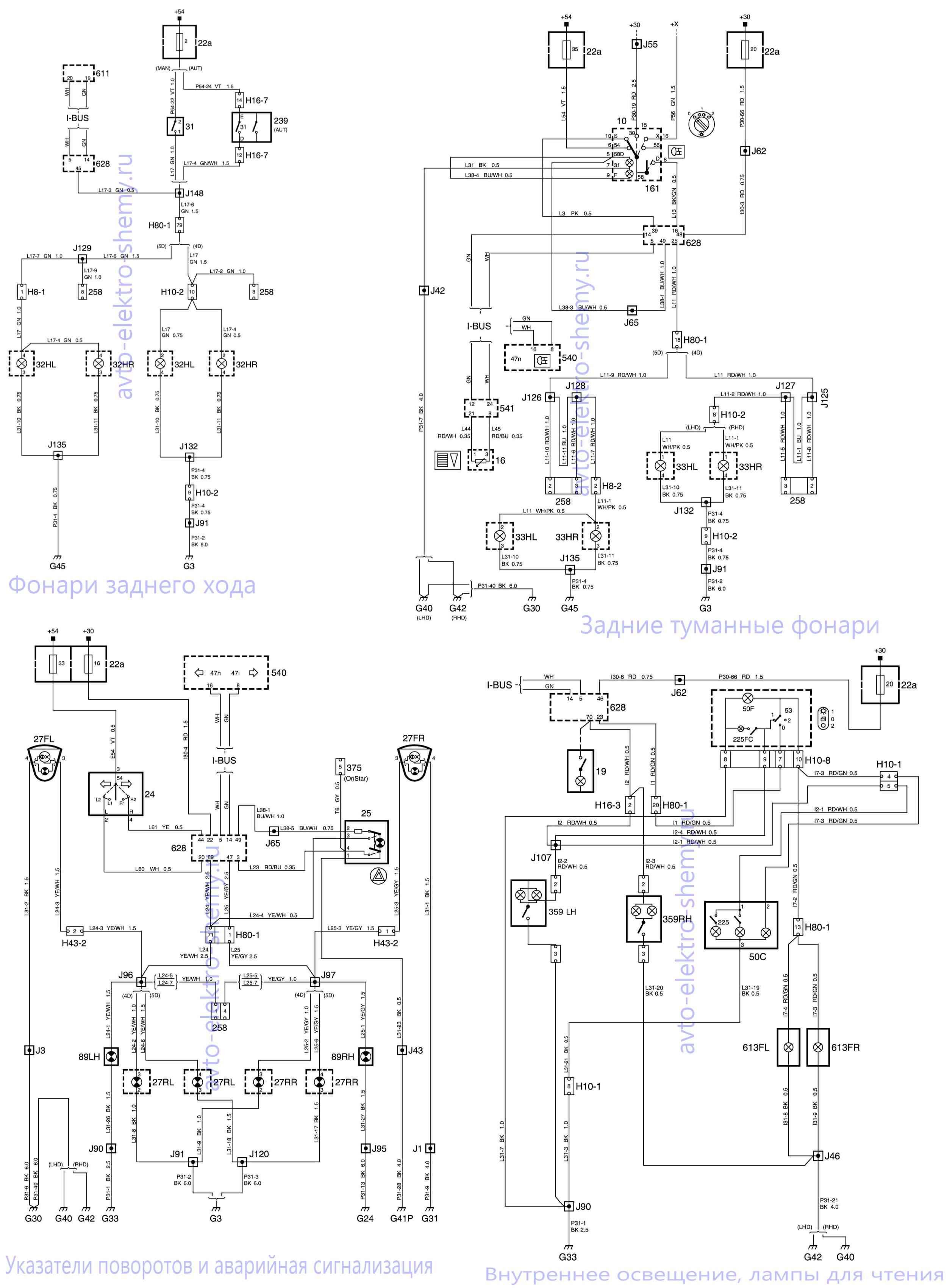
Фонари заднего хода. Указатели поворотов и аварийная сигнализация. Задние туманные Фонари.

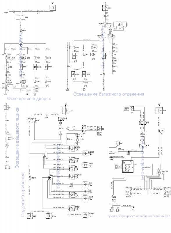
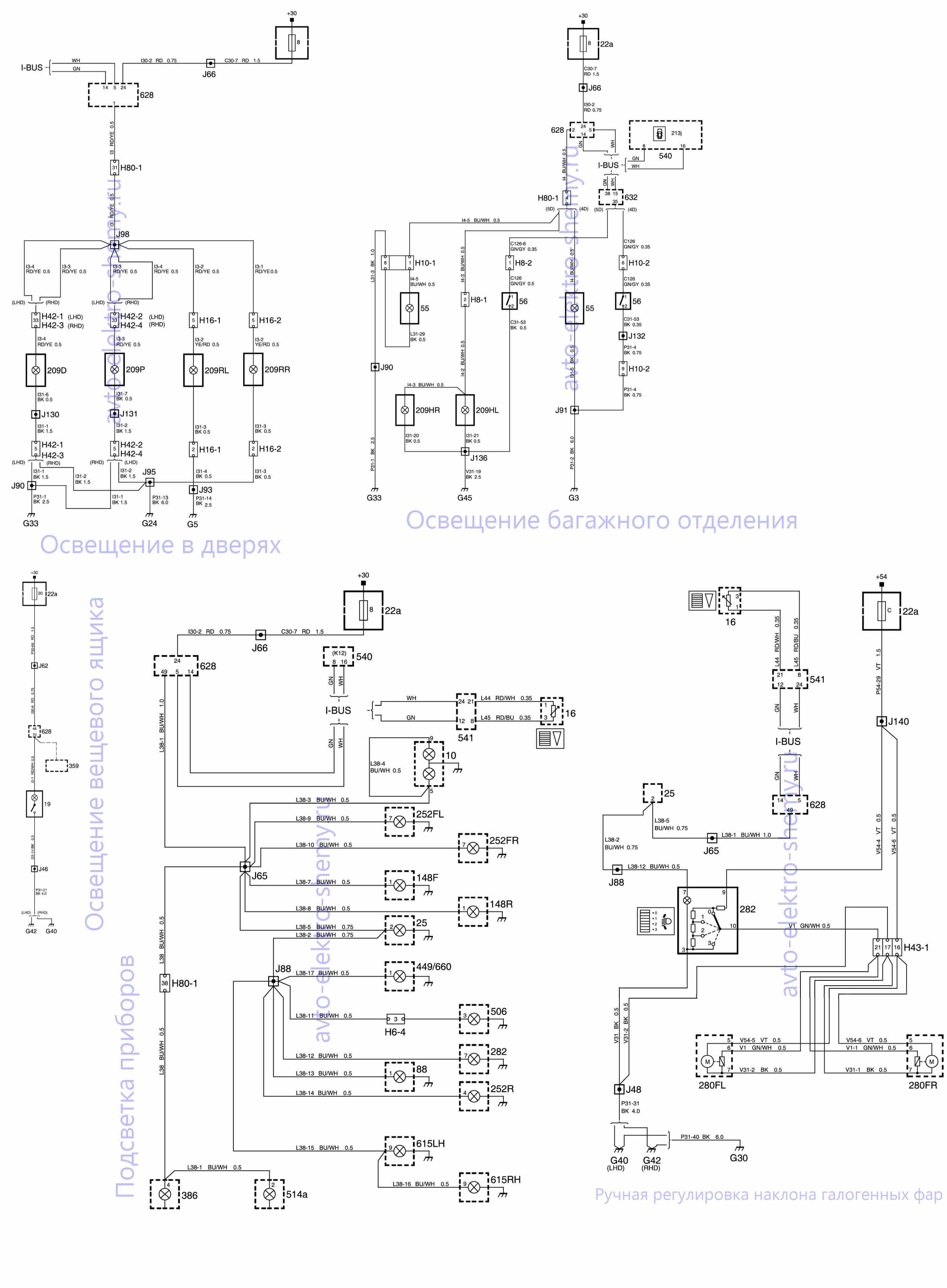
Освещение в дверях. Освещение вещевого ящика. Освещение багажного отделения. Ручная регулировка наклона галогенных Фар. Подсветка приборов

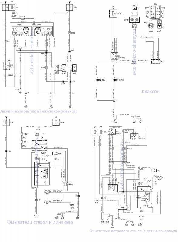
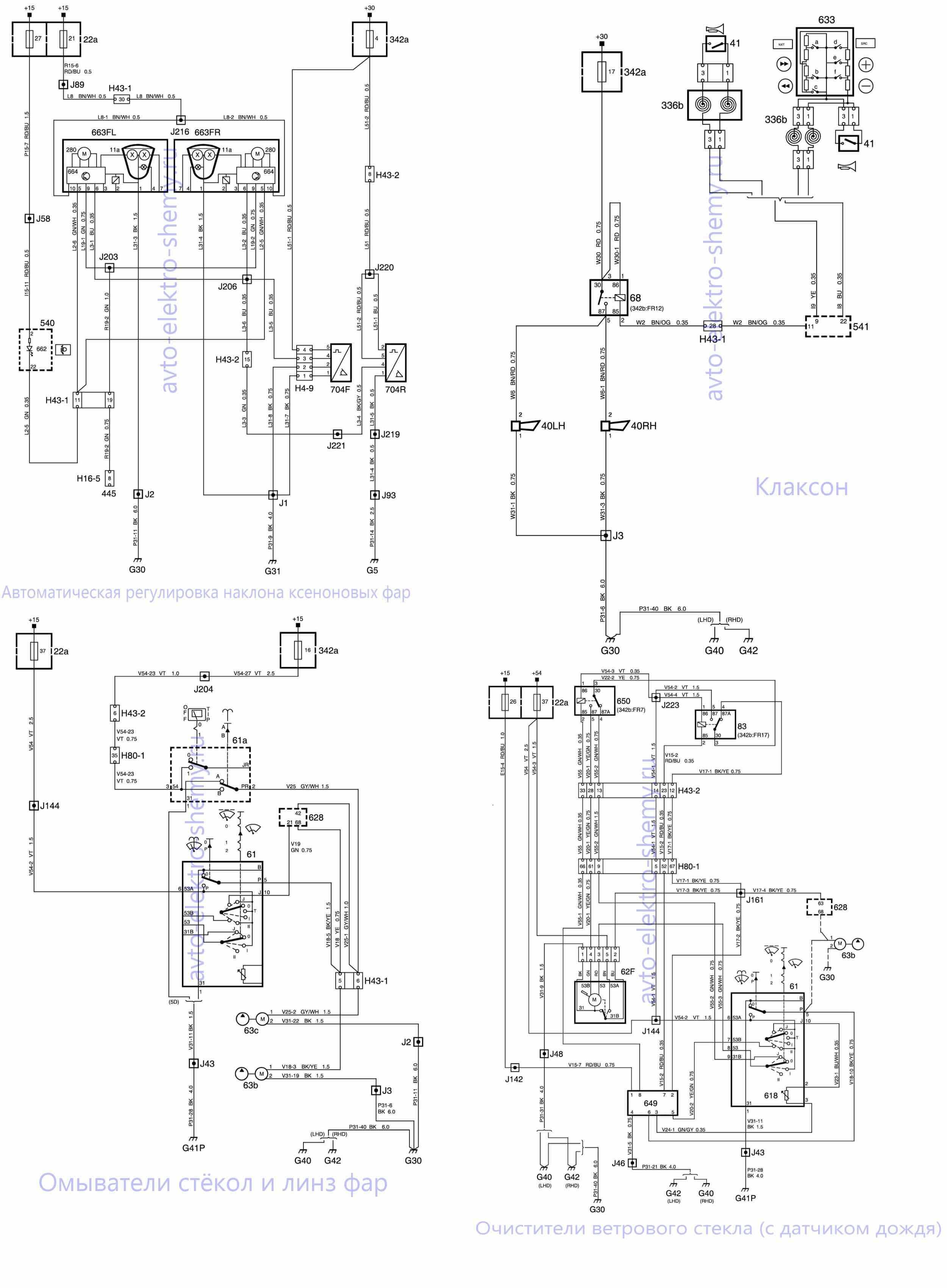
Клаксон. Автоматическая регулировка наклона ксеноновых Фар. Очистители ветрового стекла. Омыватели стёкол и линз Фар

Очистители стекла двери задка (Универсал), версия 1. Очистители линз Фар. Блок TWICE

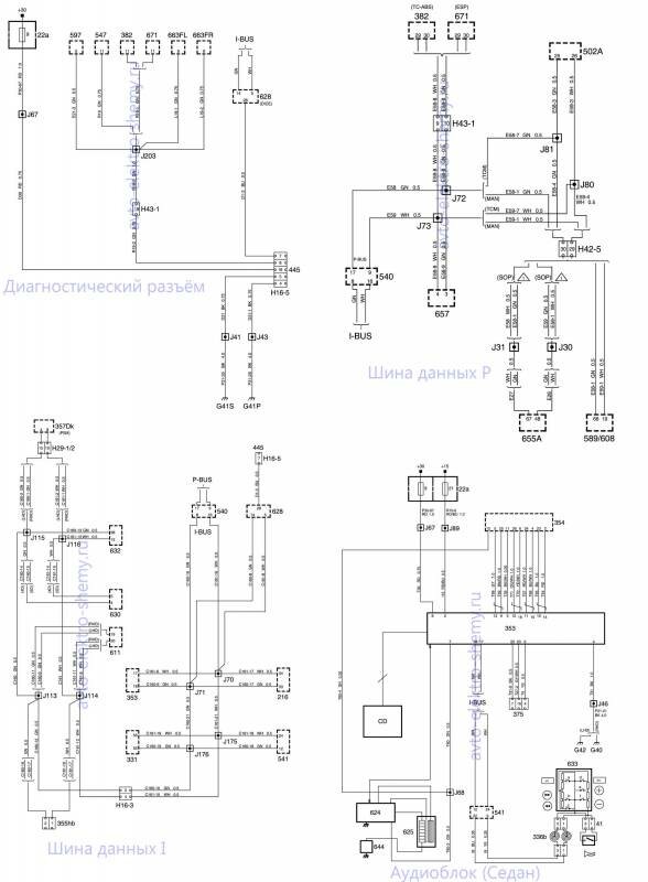
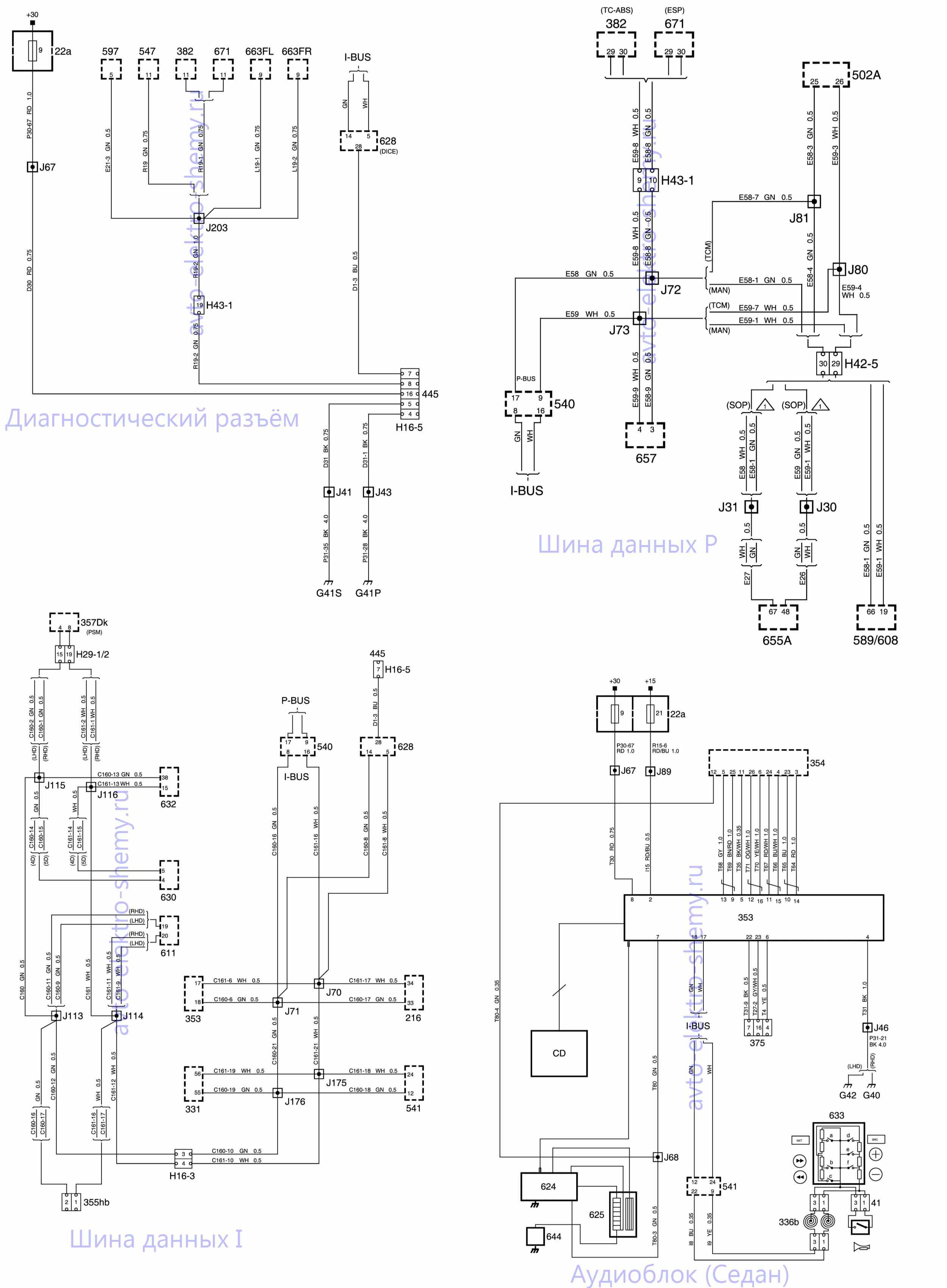
Шина данных Р. Диагностический разъём. Аудиоблок (Седан). Шина данных I

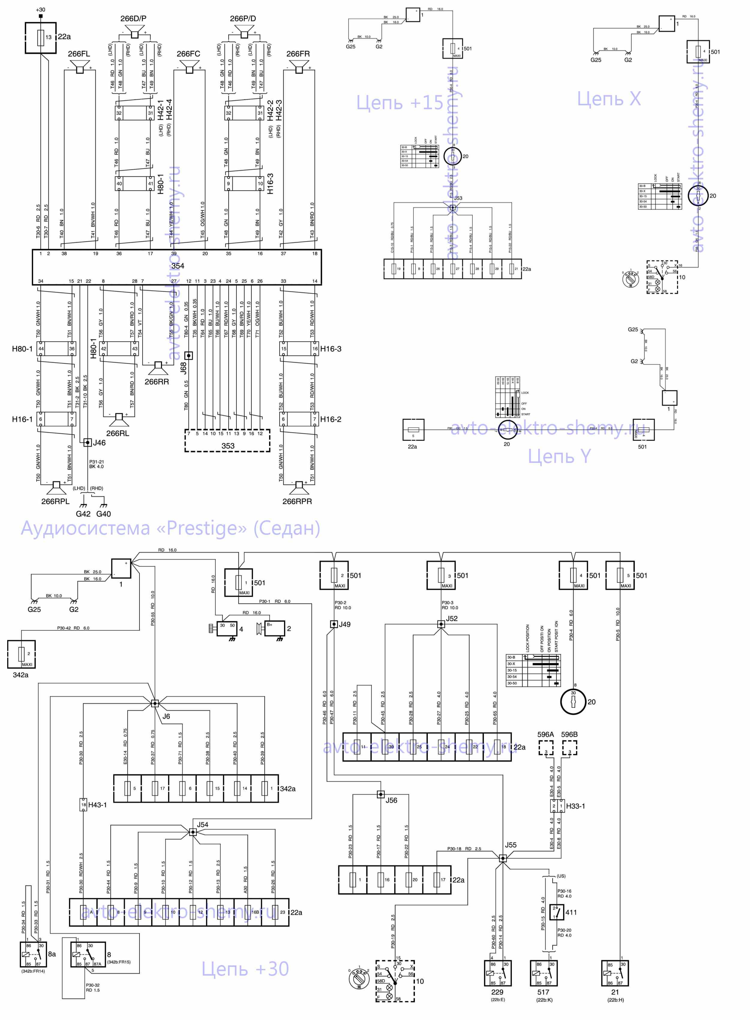
Цепь +30. Аудиосистема «Prestige» (Седан). Цепь+15В SAAB

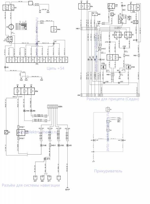
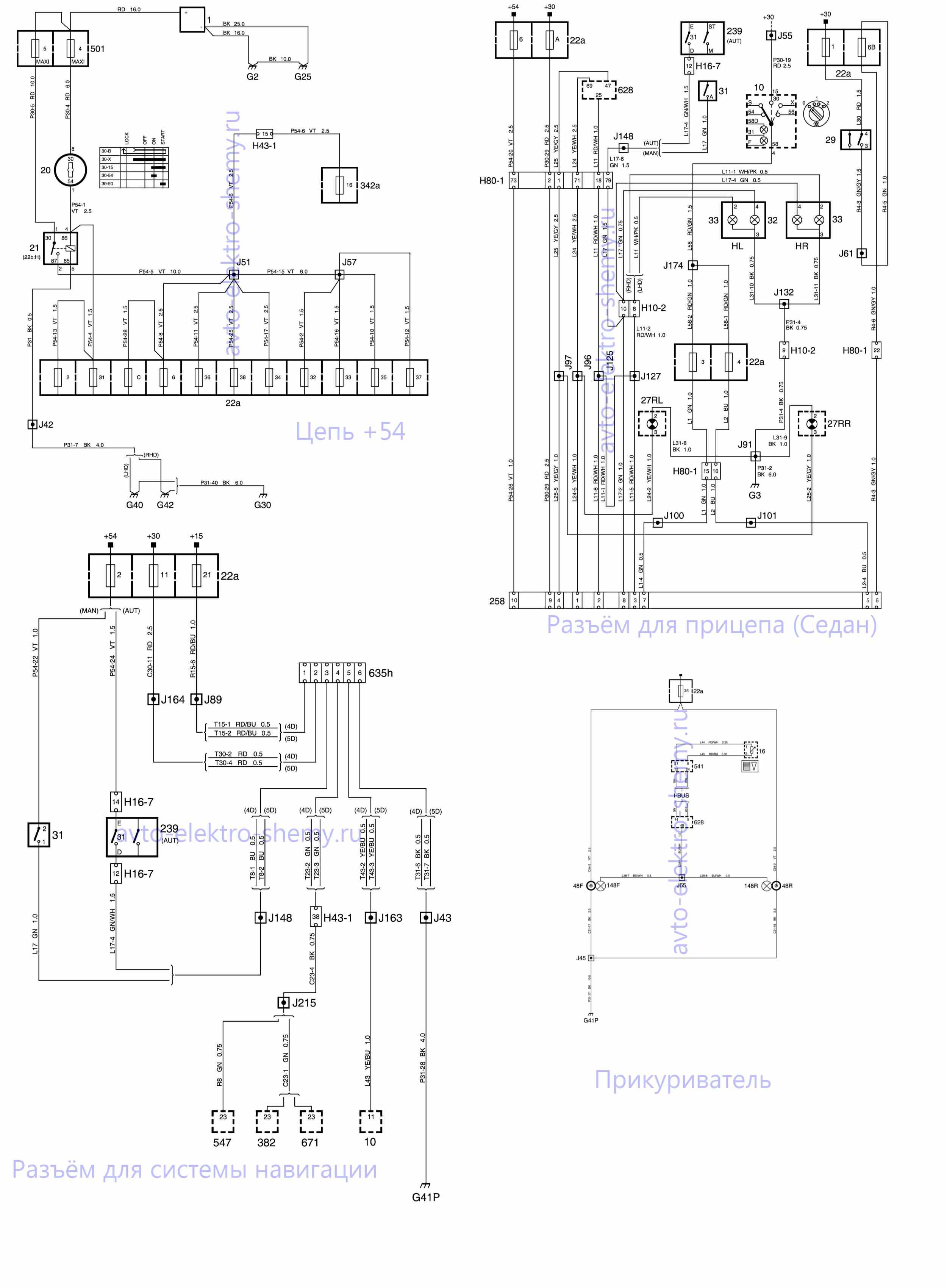
Цепь +54. Разъём для системы навигации. Разъём для прицепа (Седан). Прикуриватель

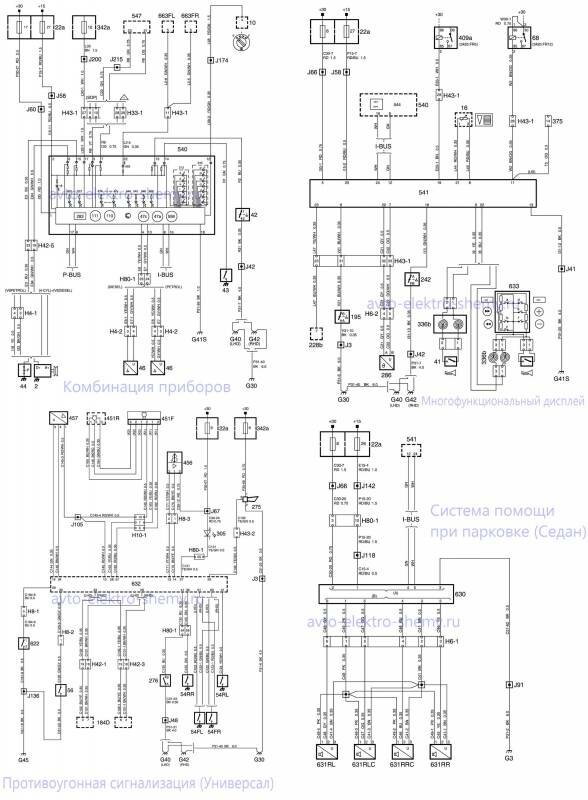
Комбинация приборов. Противоугонная сигнализация (Универсал). Многофункциональный дисплей. Система помощи при парковке (Седан)

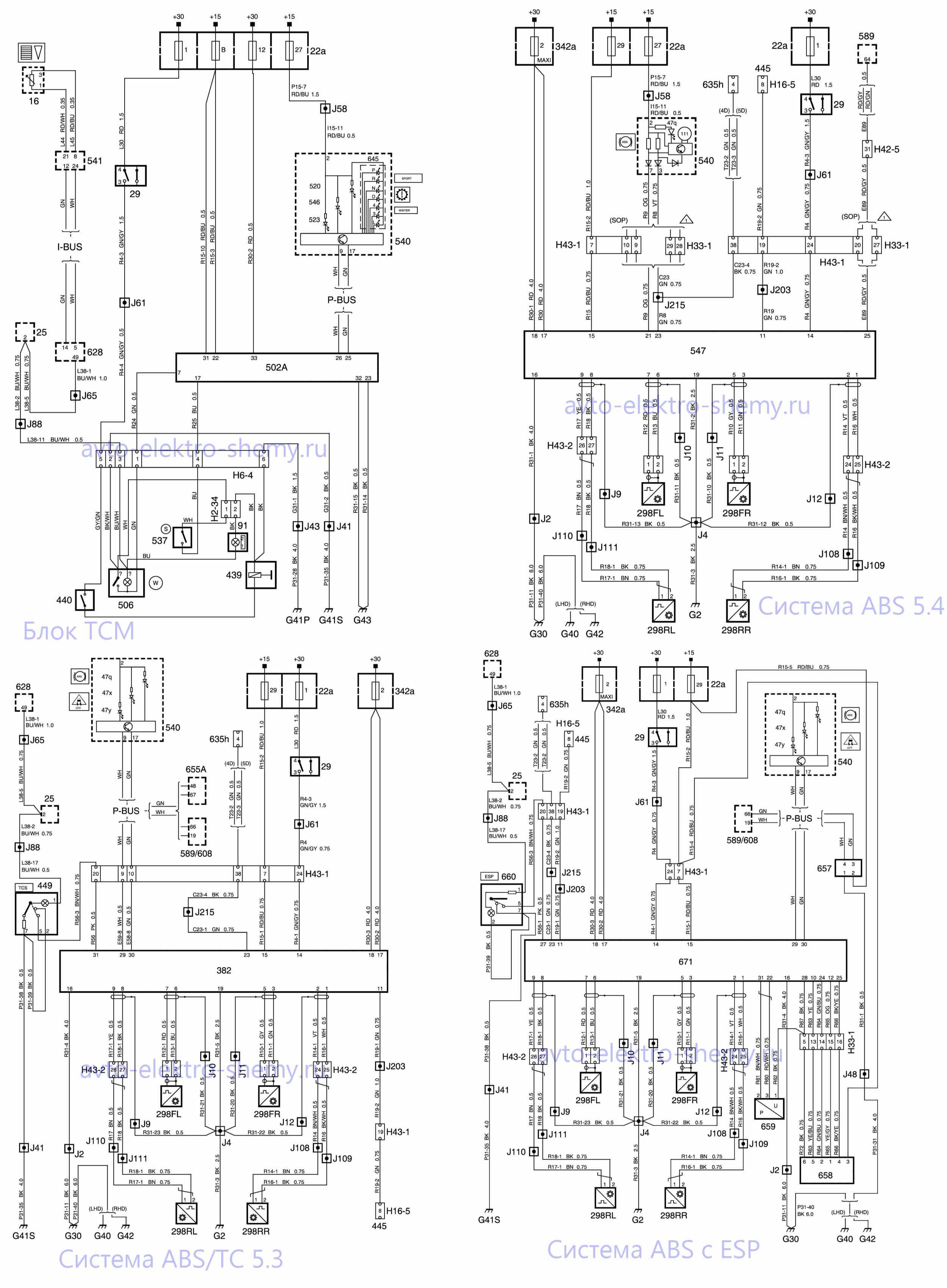
Блок ТСМ. Система ABS/ТС 5.3 SAAB

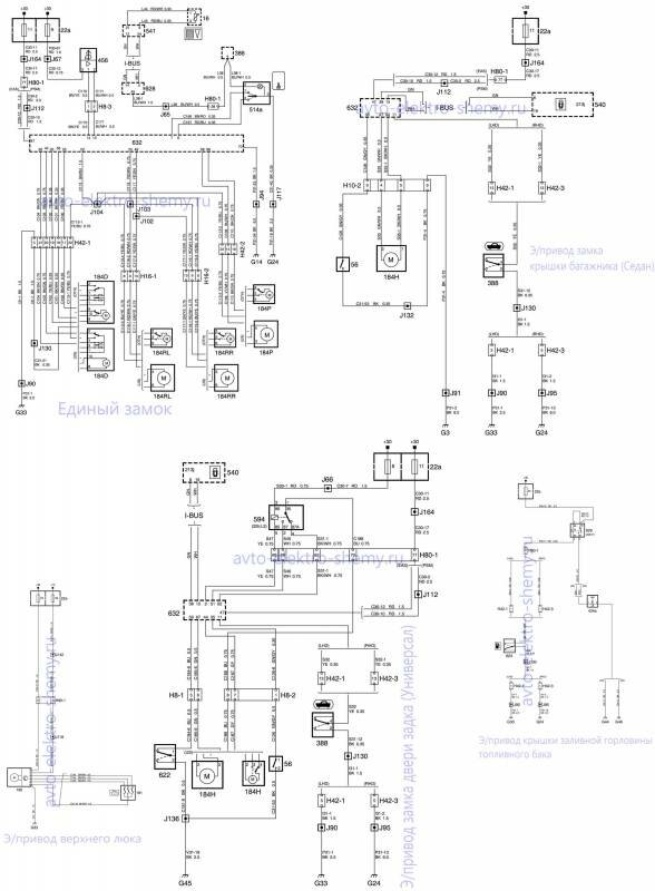
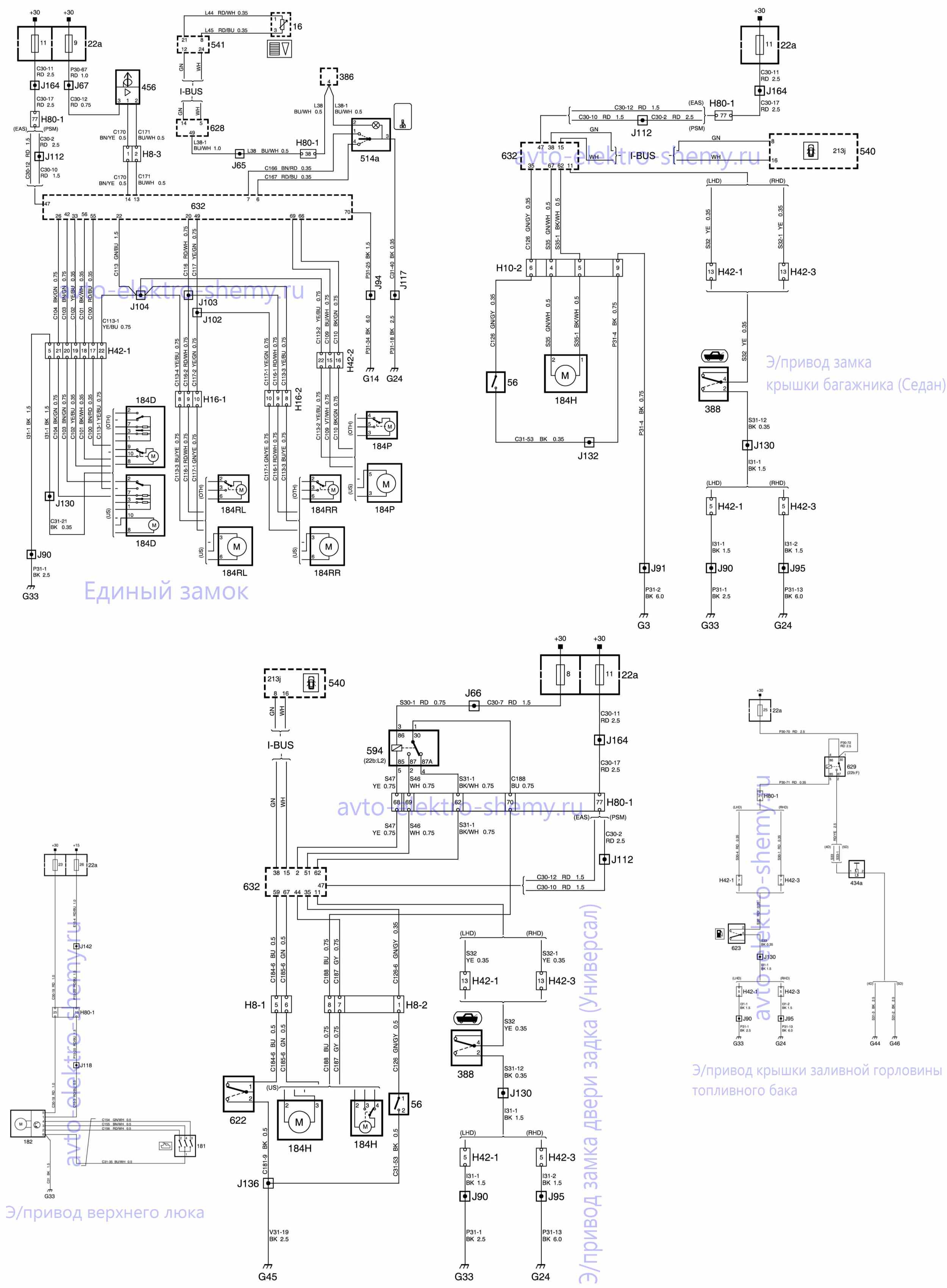
Электропривод верхнего люка, замка крышки багажника (Седан), крышки заливной горловины топливного бака, замка двери задка (Универсал)

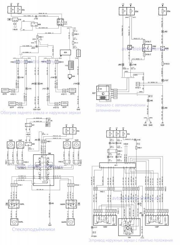
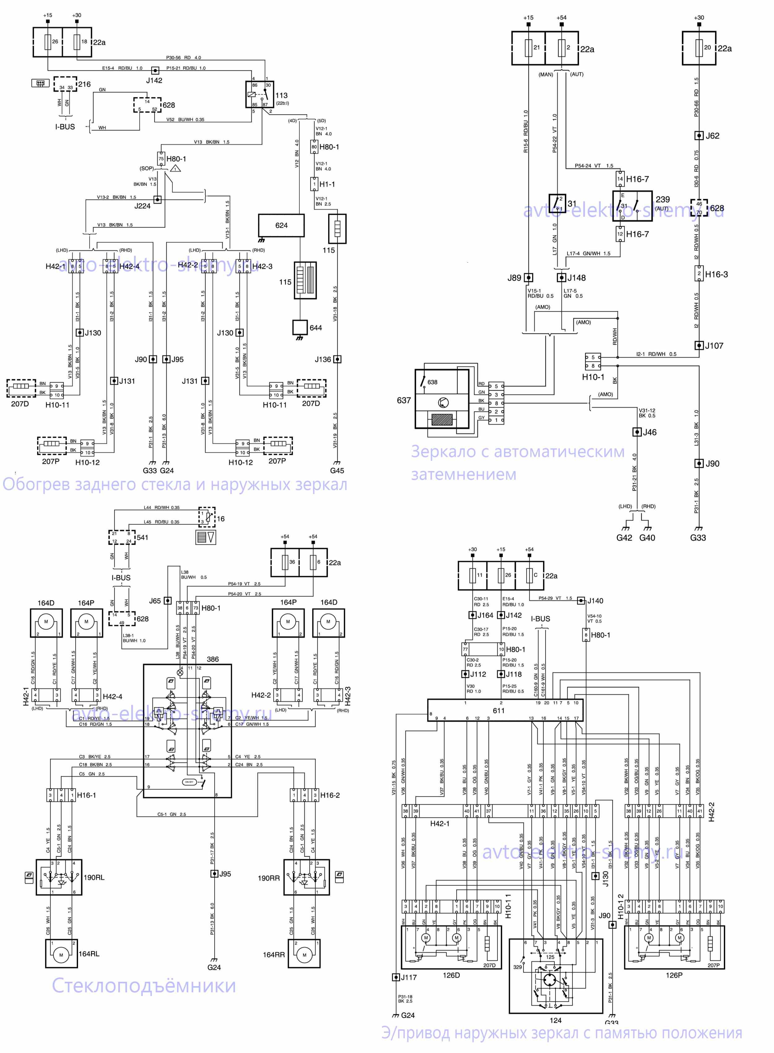
Зеркало с автоматическим затемнением. Обогрев заднего стекла и наружных зеркал. Привод наружных зеркал с памятью положения. Стеклоподъёмники

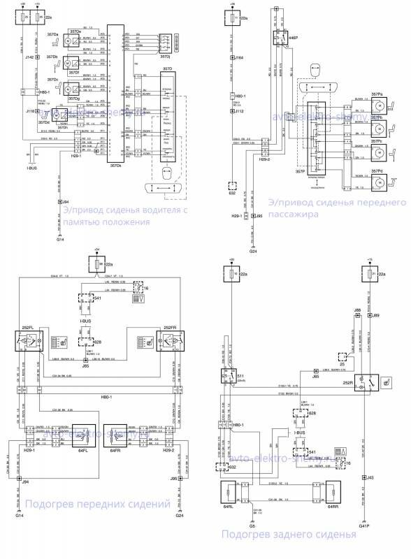
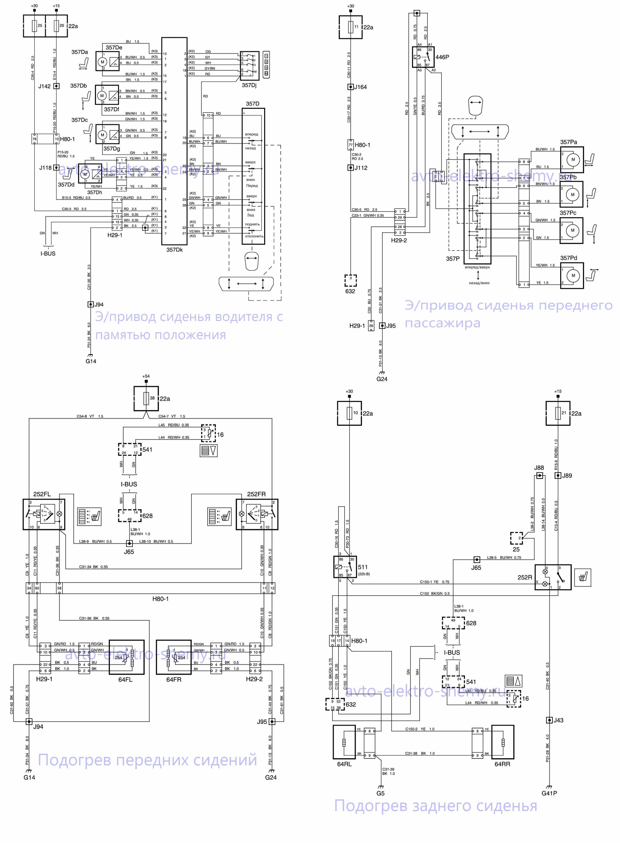
Электропривод сиденья переднего пассажира, привод сиденья водителя с памятью положения. Подогрев сидений

Система SRS. Вентиляция сидений. Система К/В бензиновых моделей SAAB

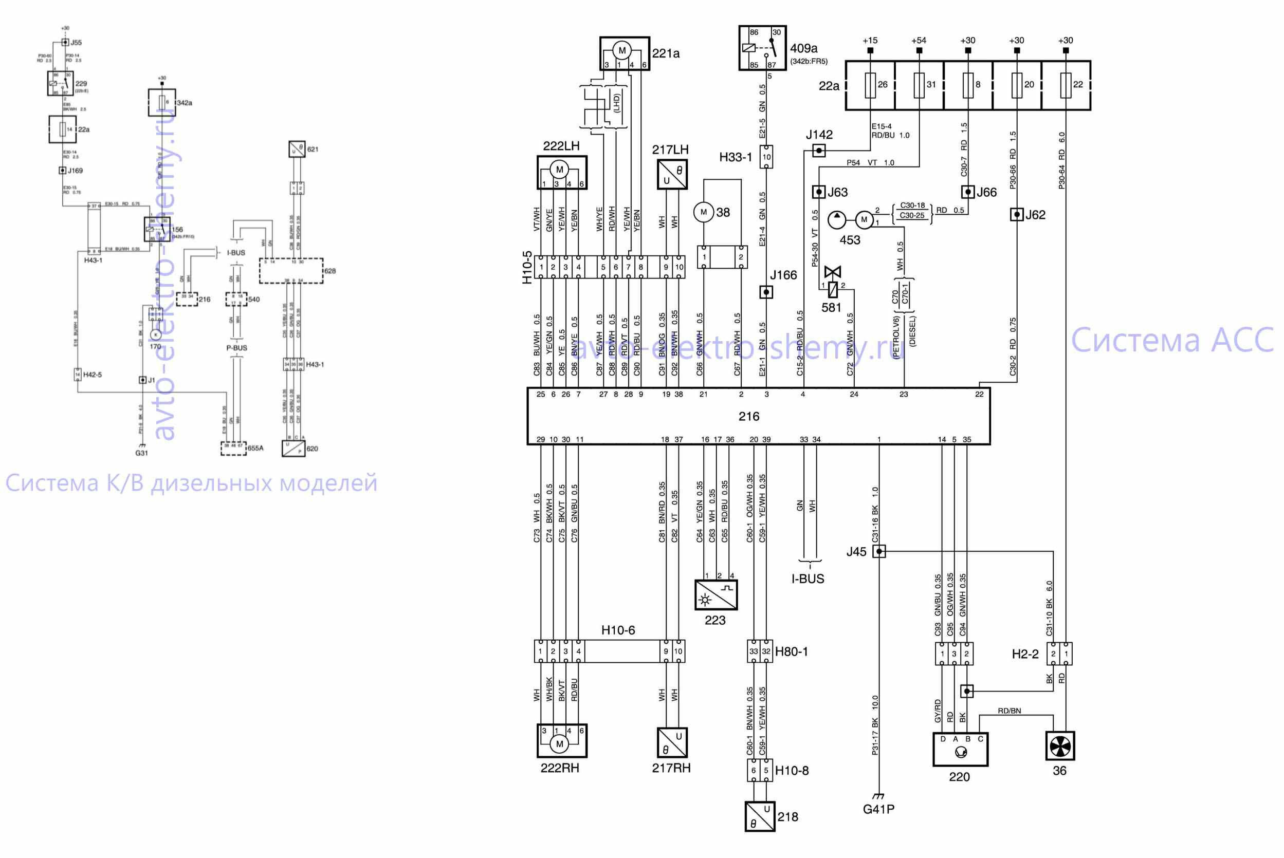
Система К/В дизельных моделей Сааб. Система ACC

РЕМОНТ АВТОЭЛЕКТРОНИКИ ЗАРЯДНЫЕ УСТРОЙСТВА ДЛЯ АКБ

|