Полное собрние электросхем различных модулей автомобиля Nissan Almera. Увеличить или скачать схему можно кликнув по ней. Первую часть сборника смотрите тут.
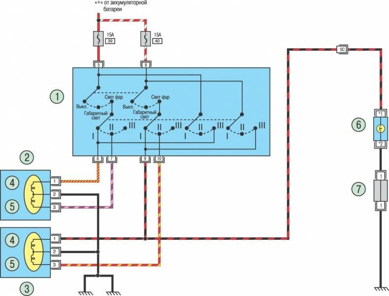
Схема включения света фар Nissan Almera

I — дальний свет; II — ближний свет; III — сигнализация дальним светом; 1 — переключатель освещения; 2 — правая фара; 3 — левая фара; 4 — нить дальнего света; 5 — нить ближнего света; 6 — контрольная лампа включения дальнего света; 7 — контактный разъем основного жгута проводов.
Включение габаритного света автомобиля

А — первый вариант; Б — второй вариант; 1 — переключатель освещения; 2 — выключатель задних противотуманных фонарей; 3 — передний левый габаритный свет; 4 — передний правый габаритный свет; 5 — задний левый габаритный свет; 6 — задний правый габаритный свет; 7 — левая лампа освещения номерного знака; 8 — правая лампа освещения номерного знака.
Указатели поворота и аварийной сигнализации

1 — выключатель аварийной сигнализации; 2 — реле указателей поворота и аварийной сигнализации; 3 — переключатель указателей поворота; 4 — контрольная лампа правого указателя поворота; 5 — контрольная лампа левого указателя поворота; 6 — задний правый указатель поворота; 7 — правый боковой указатель поворота; 8 — передний правый указатель поворота; 9 — задний левый указатель поворота; 10 — левый боковой указатель поворота.
Задние противотуманные фонари Nissan Almera

1 — переключатель освещения; 2 — реле включения задних противотуманных фонарей; 3 — выключатель противотуманных фонарей; 4 — противотуманные фонари Nissan Almera.
Электросхема противотуманных фар

1 — переключатель освещения; 2 — реле включения противотуманных фар; 3 — выключатель противотуманных фар; 4 — левая противотуманная фара; 5 — правая противотуманная фара Nissan Almera.
Центральная блокировка замков дверей

1 — термовыключатель; 2 — электронный блок управления блокировкой замков дверей; 3 — выключатель блокировки замка двери со стороны водителя; 4 — термовыключатель электродвигателя привода замка двери; 5 - электродвигатель привода замка передней левой двери; 6 — электродвигатель привода замка передней правой двери; 7 — электродвигатель привода замка задней левой двери; 8 — электродвигатель привода замка задней правой двери; 9 — датчик положения привода двери.
Схема света заднего хода авто

А — с кузовом хэтчбек; Б — с кузовом седан; 1 — выключатель света заднего хода; 2 — селектор на автомобилях с автоматической коробкой передач; З — левый фонарь заднего хода; 4 — правый фонарь заднего хода.
Схема системы кондиционирования воздуха

А — бензиновый двигатель; Б — дизельный двигатель; 1 — электродвигатель привода вентилятора; 2 — сопротивление электродвигателя привода вентилятора; 3 — переключатель режимов кондиционера; 4 — выключатель кондиционера; 5 — блок управления; 6 — электродвигатель привода заслонки воздухораспределения; 7 — выключатель рециркуляции; 8 — реле включения кондиционера; 9 — двойной датчик давления; 10 — термовыключатель компрессора кондиционера; 11 — компрессор кондиционера; 12 — электромагнитный клапан управления принудительным холостым ходом; 13 — первое реле электровентилятора; 14 — второе реле электровентилятора; 15 — третье реле электровентилятора; 16 — электронный блок управления двигателем; 17 — первый электровентилятор; 18 — второй электровентилятор.
РЕМОНТ АВТОЭЛЕКТРОНИКИ ЗАРЯДНЫЕ УСТРОЙСТВА ДЛЯ АКБ

|